Термокомпенсированный регулятор напряжения
|
на сайте:
май-11
нахождение:
Ульяновск
|
|
|
30-07-11 21:05
|
|
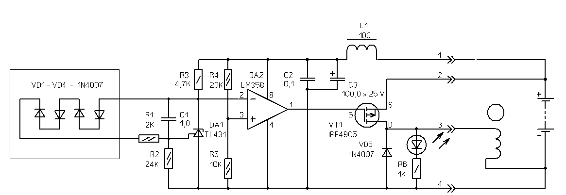
Наткнулся тут на форумах на схему http://radiokot.ru/forum/download/file.php?id=73781 и ещё http://cxem.net/avto/electronics/4-50.php . Первая схема предпочтительнее даже... Думаю нелишним был бы сей девайс на наших оппозитах. Ваши мнения камрады |
|

не ясно, зачем огород городить? схема оправдана на авто, где генер имеет собственную температуру, определяемую разве что нагрузкой на него, на оппозите же генер независимо от нагрузки горячий (догадался почему?), и этой побрякушкой его точно не остудишь, только испортишь и без того говеную зарядку. Лучче придумай, как заставить г-424 давать зрядку с холостых! ))))))
у меня генер Г-424 даёт зарядку с холостых,да и обороты не высокие.почемц не знаю.возможно из-за электроники
у моего брата тоже на холостых работает - потому что нету ни одной лампочки даже датчика масла! как ездиет хз? вообще у него 3 провода на всем моцике!
да и вообще, часто ли ты ездишь на мотоцикле зимой?
в схеме учитывается температура акб,а не генератора,а от температуры акб и электролита сильно зависеть должен как ток заряда,так и уровень отключения заряда.
О, ведь! Чего только непонапридумывают! :) Надо мутить как в бмв отключаемый генератор при определенных режимах (например обгон)... :))))